موزع مياه

نظام المياه الأمثل للاستخدام الفوري

موزع مياه Mejec-PS-HC

مثالي للمراكز التجارية والمكاتب والفنادق والأماكن العامة، وينطبق على كل من الموزعين والمستخدمين النهائيين.

ماكينة الشرب المباشر التجارية عالية الجودة من ميجك

صُممت آلة Mejec التجارية عالية الجودة للشرب المباشر للمكاتب والفنادق والمدارس والمباني التجارية وغيرها من البيئات المهنية التي تتطلب مياه شرب نقية وموثوقة. بفضل نظام الترشيح متعدد المراحل وقدرات التسخين الفوري، توفر هذه الآلة مياه نقية بكفاءة عالية وبشكل مستمر. وبفضل جودة تصنيعها الممتازة وتصميمها المتين وتشغيلها الموفر للطاقة، يظل النظام مستقرًا حتى مع الاستخدام اليومي المكثف، مما يضمن مياه شرب آمنة ومنعشة للموظفين والزوار.

مشروب فوري جاهز للشرب

إنتاج المياه بكفاءة عالية

التحكم باللمس

التعقيم متعدد المراحل

مركز ذكاء المنزل

الترشيح متعدد المراحل

يدعم التخصيص

معايير المنتجات

عنصر المعلمة المعلمة
نموذج المنتج PS-HC
نوع المخرج ساخن بارد (مُصمم حسب متطلباتك)
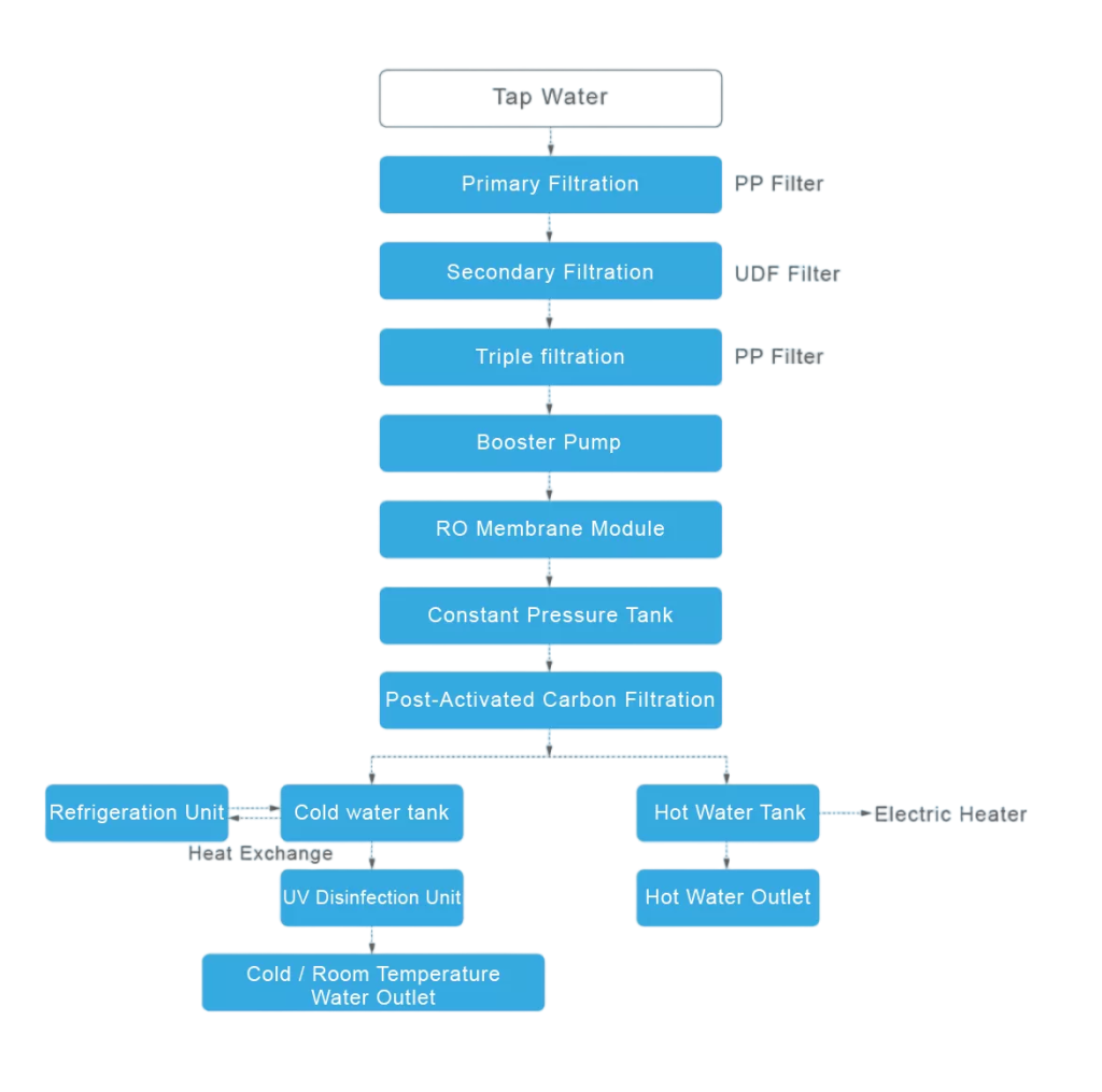
مرحلة الترشيح الترشيح من 5 إلى 8 مراحل
عملية العلاج بولي بروبيلين كربون نشط بولي بروبيلين تناضح عكسي T33 أشعة فوق بنفسجية
معدل التدفق 1 لتر/دقيقة
السعة الإجمالية المقدرة للمياه النقية 5000 لتر
مصدر المياه المناسب مياه الصنبور البلدية
ضغط مياه المدخل 100 كيلو باسكال ~ 400 كيلو باسكال
أبعاد المنتج 500×480×1250 مم
20 قدمًا GP / 40 قدمًا HQ 60/180 مجموعة

يتميز موزع المياه العمودي هذا بنظام ترشيح ثلاثي المراحل، حيث تعمل كل مرحلة على ترشيح الشوائب بمستوى مختلف. كما أنه مزود بوحدة غشاء التناضح العكسي لمزيد من التنقية. من خلال عملية الترشيح متعددة الطبقات هذه، تتحول مياه الصنبور إلى مياه شرب نظيفة وآمنة. يوفر الجهاز سهولة الحصول على مياه ساخنة أو باردة أو بدرجة حرارة الغرفة حسب الحاجة.

طلب

الأسئلة الشائعة

  • هل يستطيع جهاز Mejec-PS-HC التعامل مع الاستخدام اليومي المكثف للمكاتب والفنادق المزدحمة؟

    نعم، صُممت آلة Mejec التجارية عالية الجودة لتنقية مياه الشرب خصيصًا للاستخدام اليومي المكثف في بيئات مثل المكاتب والفنادق والمباني التجارية. يضمن تصميمها المتين وجودة تصنيعها الممتازة أداءً مستقرًا حتى في أوقات الذروة. وبفضل قدرتها العالية على إنتاج المياه، توفر إمدادًا مستمرًا من المياه النقية، مما يضمن حصول الموظفين والزوار دائمًا على مياه شرب جاهزة للشرب دون انتظار.

  • كيف يضمن نظام الترشيح متعدد المراحل سلامة المياه؟

    يتميز جهاز Mejec-PS-HC بتقنية ترشيح متعددة المراحل متطورة، بالإضافة إلى تقنية تعقيم متعددة المراحل. تعمل هذه العملية الشاملة على إزالة الرواسب والكلور والمعادن الثقيلة والبكتيريا بكفاءة عالية، مما يضمن مياه شرب آمنة ومنعشة. كما تعمل خاصية التسخين الفوري في الجهاز كخطوة تعقيم حراري، مما يوفر طبقة إضافية من الأمان. سواءً كنت ترغب في تحضير الشاي أو القهوة أو المشروبات الباردة، يمكنك الاطمئنان إلى أن جودة المياه موثوقة ونظيفة.

  • هل موزع المياه التجاري من شركة ميجك موفر للطاقة؟

    بالتأكيد. صُمم نظام Mejec-PS-HC مع مراعاة توفير الطاقة. على عكس الغلايات التقليدية التي تُبقي الماء ساخنًا باستمرار، يستخدم نظامنا تقنية التسخين الفوري لتسخين الماء عند الحاجة فقط، مما يقلل بشكل كبير من هدر الطاقة. وبالإضافة إلى نظام Home Intelligence Nexus (المُكيّف للاستخدام التجاري)، يُحسّن النظام استهلاك الطاقة بناءً على أنماط الاستخدام، مما يجعله خيارًا اقتصاديًا وصديقًا للبيئة للبيئات المهنية.

  • هل يدعم الموزع إمكانية التخصيص لتلبية الاحتياجات التجارية المختلفة؟

    نعم، تدعم شركة ميجك التخصيص ليناسب بيئتك التجارية تمامًا. سواء كنت بحاجة إلى تشطيب خاص يتناسب مع ديكور ردهة فندقك أو إعدادات ترشيح مُخصصة لمدرسة، يُمكننا تعديل ماكينة ميجك التجارية المتطورة للشرب المباشر لتلبية متطلباتك. كما يُمكن تهيئة واجهة التحكم باللمس لسهولة الاستخدام، مما يضمن تجربة مميزة لجميع المستخدمين.

  • هل جهاز Mejec-PS-HC سهل الصيانة والتشغيل؟

    نعم، صُمم النظام ليكون سهل الاستخدام ويتطلب الحد الأدنى من الصيانة. تتيح لوحة التحكم باللمس البديهية توزيع المياه بكل سهولة. يوفر نظام Home Intelligence Nexus مراقبة ذكية لعمر الفلتر وحالة النظام، وينبه مديري المنشأة عند الحاجة إلى الصيانة. يضمن هذا النهج الاستباقي موثوقية النظام على المدى الطويل وإنتاجًا مستمرًا للمياه بكفاءة عالية، مما يقلل من وقت التوقف وتكاليف الصيانة في المباني التجارية المزدحمة.

إذا كانت لديكم أي أسئلة، فلا تترددوا في ترك رسالة لنا

منتج موزع آخر
دولة:
شركة:
هاتف(مع رمز الدولة):*
اسمك:*
رسالة:*

أبقني على اطلاع

احصل على آخر الأخبار حصرياً!

الهاتف: 86 18112650616 الهاتف: 86 13913575927 البريد الإلكتروني: mejec@lidinghb.com العنوان: مجمع الصناعات للذكاء الاصطناعي، سوتشو، الصين.
جميع الحقوق محفوظة © 2026 لشركة ميجك سياسة الخصوصية